在人工智能的星辰大海中,GPT-2(Generative Pre-trained Transformer 2)无疑是一座耀眼的灯塔。它的出现,标志着自然语言生成技术的一次重大飞跃,也为我们今天所熟知的ChatGPT等大型语言模型奠定了坚实的基础。
尽管GPT2推出的时间在2019年,截止目前已经过去了6年了。但是其对于理解transformer和大语言模型具备一定意义。本文将详细的讲解GPT2的模型结构和代码实现,尽管GPT2与现代大模型的结构存在很大差异,但是作为初学者的一个学习样本依旧足够。
在开始讲解GPT2之前,需要掌握transformer的结构和原理,尤其是多头注意力机制。除此之外,要理解GPT2的源码,还需要对pytorch具备一定的熟悉程度。俗话说:“授人以鱼不如授人以渔” 下面是我在学习过程中发现的一些优秀资源:
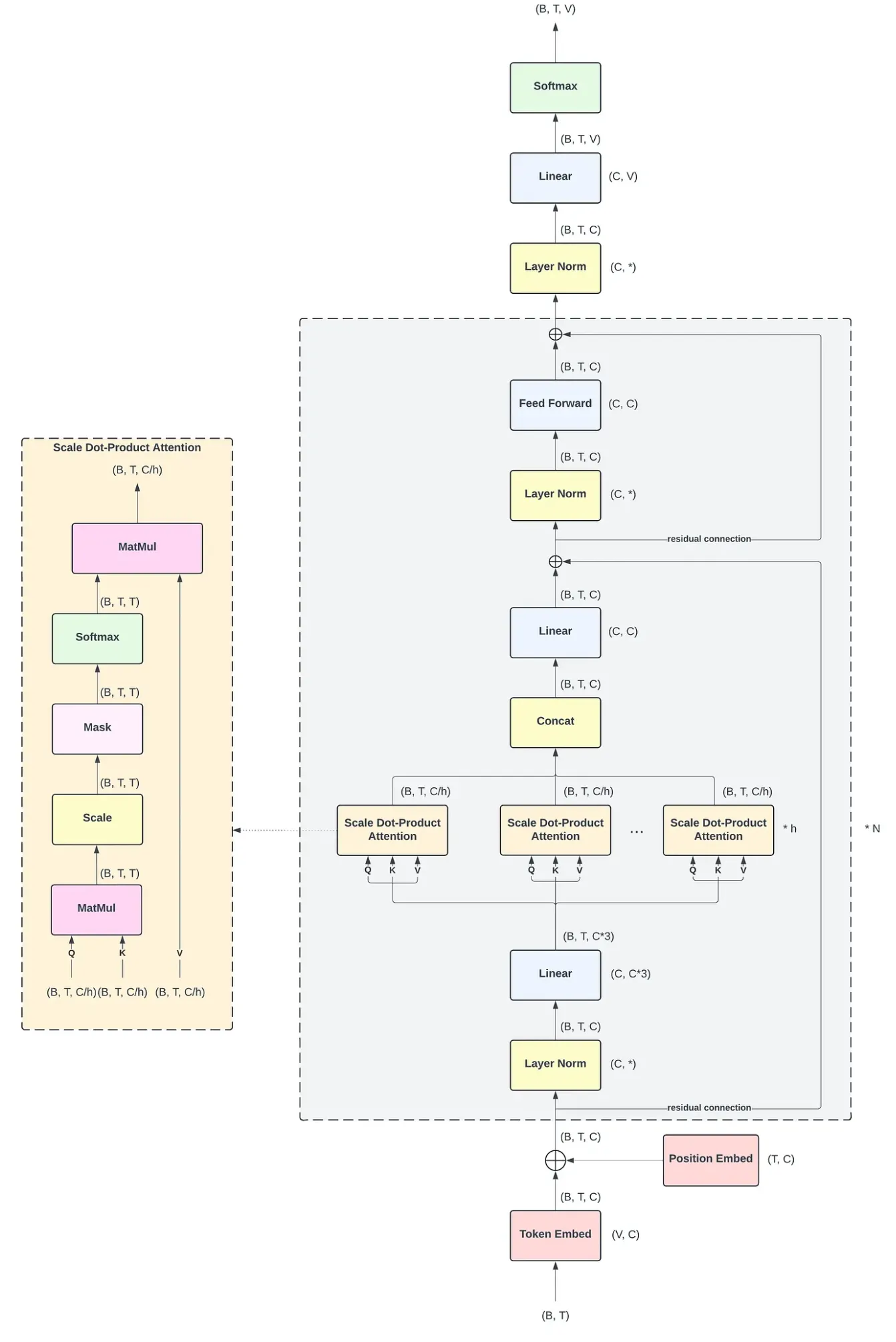
下面我将一边展示源码,一边展示原理,将GPT2的模型进行切块讲解,最后再汇总从宏观的层次上讲解. 首先让我们看GPT2的全貌:

可以看到整体架构中有非常多个小的模块,下面我将一个一个模块的讲解。
在将内容输入给大模型之前还需要分词器做预处理,Tokenizer(分词器/标记器) 是一个程序,它的核心任务是将一段原始文本(比如一个句子或一篇文章)分解成一个个更小的、有意义的单元。这些单元被称为 “词元”或“标记”(Token)。这个过程,就叫做 Tokenization(分词或标记化)。下面将简单介绍一下常见的分词方法:
1.基于词 (Word-based)
通常按照空格或标点符号来切分,方法很简单。对于英文来说,可以根据标点和空格切分,对于中文无法很好的适配。并且如果模型在训练时没见过某个词(比如 "tokenization"),在预测时就无法处理它,会将其视为未知词()。英语中有名词单复数、动词时态变化(如 run, runs, running),它们都会被当作不同的 Token,导致词表非常大。
e.g: 文本: "I have a new cat." Tokens: ["I", "have", "a", "new", "cat", "."]
2.基于字符(Character-based)
将文本切分成最基本的单元——字符,中英都适配。并且没有没有 OOV (Out-of-Vocabulary)问题: 任何词都可以由有限的字符组成,词表非常小。但是会丢失语义信息: 单个字母 c a t 本身没有 “猫” 的完整含义。 并且导致序列过长: 一个句子会被切成非常长的序列,增加了模型的计算负担。
e.g:文本: "cat" Tokens: ["c", "a", "t"]
3.基于子词 (Subword-based)
基于子词是本文tokenizer的核心,也是目前主流大模型(GPT, Gemini等)使用的分词方法。这种方法将常见词保持为完整的 Token,不常见的词则被拆分成更小的、有意义的子词片段。可以有效解决 OOV 问题: 即使遇到新词,也可以通过已知的子词组合来表示它。例如,即使没见过 “swimmingly”,也可以拆分成 [“swimm”, “##ingly”]。能够处理词形变化: run 和 running 共享了 run 这个子词,模型能更好地理解它们之间的关系。这种方法平衡了效率和精度。
e.g: 常见词 "this is a cat" -> ["this","is","a","cat"], 不常见词 "tokenization" -> ["token", "ization"]
下面我将介绍GPT2使用的分词算法:BPE (Byte-Pair Encoding) 从一个由单个字符组成的初始词表开始,通过迭代地、贪婪地合并最常出现的相邻“词元对”(Token Pair),来构建一个最终的词表和一套合并规则。
可以把它想象成一个“乐高”游戏:
假设我们的 训练语料库 是一个词频词典(为了简化,通常会对原始文本进行预分词,并统计词频):
{ "low": 5, "lower": 2, "newest": 6, "wider": 3 }
将每个词拆分成字符序列,并在词尾添加一个特殊的结束符< /w>以区分词的边界。这非常重要,因为它能让模型区分 st(在 stop 中)和 st< /w>(在 fast 中)。
5 "l o w < /w>" 2 "l o w e r < /w>" 6 "n e w e s t < /w>" 3 "w i d e r < /w>"
创建初始词表 (Vocabulary):词表就是语料中出现的所有单个字符。
初始词表: {'<', '/', '>', 'd', 'e', 'i', 'l', 'n', 'o', 'r', 's', 't', 'w'}
现在,我们开始循环,每次找出频率最高的相邻词元对进行合并。假设我们的目标是执行 8次 合并操作。
迭代 1:
计算频率:计算所有相邻词元对的出现频率。
(l, o): 5 (from "low") + 2 (from "lower") = 7
(o, w): 5 (from "low") + 2 (from "lower") = 7
(e, s): 6 (from "newest")
(s, t): 6 (from "newest") ... 其他频率较低的组合
选择合并:假设我们选择 (l, o) 进行合并(当频率相同时,选择任意一个)。 执行合并:将语料中所有的 l o 替换为 lo。 合并规则 1: (l, o) -> lo 更新语料:
5 "lo w < /w>" 2 "lo w e r < /w>" 6 "n e w e s t < /w>" 3 "w i d e r < /w>"
更新我们的词表:词表 += {'lo'}
迭代 2:
计算频率:
(lo, w): 5 + 2 = 7
(e, s): 6
(s, t): 6 ...
选择合并:(lo, w) 频率最高。 执行合并: 合并规则 2: (lo, w) -> low 更新语料:
5 "low < /w>" 2 "low e r < /w>" 6 "n e w e s t < /w>" 3 "w i d e r < /w>"
更新词表: 词表 += {'low'} ... 以此类推 ...
我们继续这个过程,直到达到预设的词表大小或合并次数。最终,我们可能会学到如下的合并规则(按优先级排序):
训练产出:
最终词表 (Final Vocabulary):包含初始字符和所有合并生成的新子词。
合并规则 (Merge Rules):一个按优先级排序的合并操作列表。
根据词表和合并规则,现在我们可以开始分词了: 例如,我们要对单词 "lowest" 进行分词。
初始拆分:先将单词拆分为字符序列,并加上结束符。 l o w e s t < /w>
应用规则:按照学习到的合并规则的优先级,从高到低(或从学习顺序)依次在序列中查找并执行合并。
找最高优先级的合并:在 l o w e s t < /w> 中,查找我们学到的规则。
假设我们学到的规则中有 (l, o) -> lo。
应用后变为:lo w e s t < /w>
再查找下一个最高优先级的规则,比如 (lo, w) -> low。
应用后变为:low e s t < /w>
再查找,假设我们没有学过 (low, e),但学过 (s, t) -> st。
应用后变为:low e st < /w>
再查找,假设我们没有学过 (e, st),也没有学过 (st, < /w>)。
结束:没有更多可应用的合并规则了。
最终结果:单词 "lowest" 被分词为: ["low", "e", "st", "< /w>"] (通常在实际使用中会去掉 < /w>)
⚠️ 像 ChatGPT 这样的模型,其 Tokenizer(名为 cl100k_base),不会将字符作为基本单位了,而是使用的BPE算法的变体,而是把 字节 (Byte) 作为基本单位。一个 Unicode 字符可能由 1 到 4 个字节组成。
BPE算法实际上也是需要预料库进行训练的,不过幸运的是已经有训练好的模型可以直接用了,下面是简单的一个案例:
import tiktoken import torch input_str = "帮我编写一个读取txt的python程序" enc = tiktoken.get_encoding("gpt2") # 初始化gpt2的tokenizer train_ids = enc.encode_ordinary(input_str) # 编码 print(train_ids) print(f"输入的字符串长度为{len(input_str)}") print(f"编码后的长度为{len(train_ids)}")
输出结果:
[30585, 106, 22755, 239, 163, 120, 244, 37863, 247, 31660, 10310, 103, 46237, 119, 20998, 244, 14116, 21410, 29412, 163, 101, 233, 41753, 237] 输入的字符串长度为20 编码后的长度为24
可以看到每个token被转化为了一个token ID, 最大 Token ID = 词汇表大小 (Vocabulary Size) - 1 。
此时,我们只是将字符串转化为了由 Token ID 构成的列表,由于GPT2模型的预训练是无监督训练,仅让模型学习人类语言的规则,没有学习遵循人类指令。所以输入模型的每一个字符串都是block_size = 1024的长度,一本书的内容,会被从不同位置给切出一个1024长度的Token 序列。因此,大模型的最原始输入应该是一个 [batch_size, block_size]形状的张量。
肯定有人好奇,为什么有时候与AI聊天的时候可以随便输入长度不超过最大限制的字符串,因为简单来说,你输入的内容 ≠ 模型最终处理的内容。模型最大长度是1024个Token,“你好”可能只有2个Token。系统会用一个特殊的、无意义的<pad>符号【通常对应一个特殊的token id, 一般叫做】把剩下的4094个位置填满,然后送给模型。模型被训练过,知道要忽略这些填充符号。下面是一些常见的特殊的Token。
这一个层的作用是将自然语言转化为计算机可以理解的语言,也就是向量(每个token对应一个固定维度的向量)。我们给模型的最原始输入通常是一串文字,然后我们会将文字切割,每个独立的单元叫做token,所谓的大模型根据token计费就是根据输入模型的独立单元的数量计费。利用Token Embed 可以将每个token转化为一个向量。每个token的向量维度都是一致的,token的语义越接近,token的向量欧式距离就越近。
现在我们来看源码实现:
wte = nn.Embedding(config.vocab_size, config.n_embd) # vocab_size 表示词表大小
利用了pytorch封装好的模块,只需要一行代码即可实现Token Embed层,下面将举个例子看看什么是Embedding层,如何转化token id为向量的:
import torch.nn as nn batch_size = 24 block_size = 1024 vocab_size = 50304 # gpt2的词表大小 n_embd = 768 # gpt2的词嵌入维度 # Generate a 2D tensor of random integers input_tensor = torch.randint(0, vocab_size, (batch_size, block_size)) # 假设这是经过分词器处理后的24个句子 print(input_tensor.shape) wte = nn.Embedding(vocab_size, n_embd) token_embeddings = wte(input_tensor) print(token_embeddings.shape) print(wte.weight.shape) # 可以看出内部就是一个权重矩阵,矩阵尺寸由vocab_size, n_embd决定
输出:
torch.Size([24, 1024]) torch.Size([24, 1024, 768]) torch.Size([50304, 768])
可以看到,输入的24个token长度等于1024的句子,每个token都被转化为了一个768维的向量。我们打印出token embedding层的权重形状,可以看到内部就是一个矩阵,token id 的最大值对应这个矩阵的最大行数-1,有了输入的token ID(标量)和嵌入矩阵,转换过程就非常简单了:直接去矩阵里“查”对应的行。
这本质上是一个索引操作。 输入token ID 1 ("我"),就去嵌入矩阵中取出第1行的向量 [0.91, 0.33, -0.24, -0.56, 0.78]。
实现代码:
pos = torch.arange(0, block_size, dtype=torch.long, device=device) # 形状为 (block_size) wpe = nn.Embedding(config.block_size, config.n_embd), pos_emb = wpe(pos) # 位置嵌入,形状为 (b,t, n_embd)
归一化层的作用是对单个样本的所有特征进行归一化,能够加速模型收敛,提高训练稳定性,减少对初始化的依赖。除此之外LN在一定程度上限制了模型的表达能力,有助于防止过拟合。 相比较于BN层,对于小样本更加友好【因为显存的原因,有时候batch_size比较小】,因为BN层是对一个批次的所有样本在单个特征上进行归一化,强依赖于批次大小,批次太小会导致统计量不准。
LN的数学模型: 假设一个神经网络的某一层有 H 个神经元,其激活值(输入)构成一个向量:;层归一化的计算过程如下:
其中,⊙ 表示逐元素相乘,表示向量的均值,其中,ϵ (epsilon) 是一个非常小的正数(例如 10 e−5 ),其作用是为了防止分母为零,增加数值稳定性。
单纯的归一化可能会限制模型的表达能力,因为强制将每层的输入都变成了标准正态分布。为了恢复模型的表达能力,LN引入了两个可学习的参数:增益(gain) 和 偏置(bias) β。这两个参数和权重 W 一样,都是通过反向传播学习得到的。⚠️: 与 都是与词嵌入相同维度的向量。
σ表示均方差,计算方式如下:
实现源码:
from torch.nn import functional as F class LayerNorm(nn.Module): """层归一化模块,支持可选的偏置参数。PyTorch原生LayerNorm不直接支持关闭偏置,此实现解决了该问题。""" def __init__(self, ndim, bias): """ 初始化层归一化模块。 参数: ndim (int): 归一化的维度,通常为输入特征的维度。 bias (bool): 是否使用偏置参数。True 表示使用,False 表示不使用。 """ super().__init__() # 初始化可训练的权重参数,形状为 (ndim,),初始值全为 1。该权重用于对归一化后的输入进行缩放。 self.weight = nn.Parameter(torch.ones(ndim)) # 根据 bias 参数决定是否初始化可训练的偏置参数。 # 若 bias 为 True,则初始化形状为 (ndim,) 且初始值全为 0 的偏置参数; # 若 bias 为 False,则不初始化偏置参数,将其设为 None。 self.bias = nn.Parameter(torch.zeros(ndim)) if bias else None def forward(self, input): """ 前向传播方法,对输入进行层归一化操作。 参数: input (torch.Tensor): 输入张量,需要进行层归一化的输入数据。 返回: torch.Tensor: 经过层归一化处理后的张量。 """ # 使用 PyTorch 的 layer_norm 函数进行层归一化操作 # input: 输入张量,即需要进行归一化处理的数据 # self.weight.shape: 归一化的形状,使用权重的形状作为归一化的维度 # self.weight: 可学习的权重参数,用于对归一化后的输入进行缩放 # self.bias: 可学习的偏置参数,若初始化时未启用则为 None # 1e-5: 数值稳定性的小常数,防止分母为零 return F.layer_norm(input, self.weight.shape, self.weight, self.bias, 1e-5) layer_norm_model = LayerNorm(n_embd, bias=False) layer_norm_output = layer_norm_model(token_embeddings) print("输入张量形状:", token_embeddings.shape) print("输出张量形状:", layer_norm_output.shape) # 对比第一个样本的均值和方差变化 print("第一个样本原始的均值", token_embeddings[0, 0, :].mean()) print("第一个样本原始的方差", token_embeddings[0, 0, :].std()) print("第一个样本经过LN后的均值:", layer_norm_output[0, 0, :].mean()) # 接近0 print("第一个样本经过LN的方差:", layer_norm_output[0, 0, :].std()) # 接近1
输出:
输入张量形状: torch.Size([24, 1024, 768]) 输出张量形状: torch.Size([24, 1024, 768]) 第一个样本原始的均值 tensor(0.0453, grad_fn=<MeanBackward0>) 第一个样本原始的方差 tensor(0.9664, grad_fn=<StdBackward0>) 第一个样本经过LN后的均值: tensor(0., grad_fn=<MeanBackward0>) 第一个样本经过LN的方差: tensor(1.0006, grad_fn=<StdBackward0>)
理解多头之前,必须先掌握它的基本单元:缩放点积注意力(Scaled Dot-Product Attention)。
这是 Transformer 中使用的标准注意力形式。它的输入是三个向量:查询(Query, Q)、键(Key, K) 和 值(Value, V)。
Q, K, V 是什么? 它们都是由同一个输入序列(比如一句话的词向量序列)通过不同的线性变换(乘以不同的权重矩阵)得到的。
Query (Q): 代表当前正在处理的词,它要去“查询”与其他词的关系。 Key (K): 代表序列中可以被查询的词,它与 Q 进行匹配,以计算相关性。 Value (V): 同样代表序列中的词,但它包含了词的实际信息。一旦计算出注意力权重,我们就用这些权重去加权求和 V。
本文作者:James
本文链接:
版权声明:本博客所有文章除特别声明外,均采用 BY-NC-SA 许可协议。转载请注明出处!